Linux将用Nftables替代iptables
新的防火墙子系统/包过滤引擎 Nftables 将在 Linux 3.13 中替代有十多年历史的iptables。iptables/netfilter在2001年加入到2.4内核中。诞生于2008年的 NFTables 设计替代 iptables,它提供了一个更简单的kernel ABI,减少重复代码,改进错误报告,更有效的支持过滤规则。除了iptables,NFTables还将替代ip6tables、arptables和 ebtables。Linux内核的第一代包过滤机制是ipfwadm(1.2.1内核,1995年),之后是ipchains(1999年),iptables,nftables可以视是第四代。iptables是一个强大而灵活的工具,用于配置Linux操作系统上的网络防火墙。它使得系统管理员可以控制数据包的进出,设定规则来决定哪些数据包可以被接受、拒绝或转发。本节节选自Halugin的空间,感谢原作者。
iptables基于内核的netfilter机制,新版本的内核(3.13+)也提供了nftables,用于取代iptables。
netfilter
netfilter是Linux内核的包过滤框架,它提供了一系列的钩子(Hook)供其他模块控制包的流动。这些钩子包括:
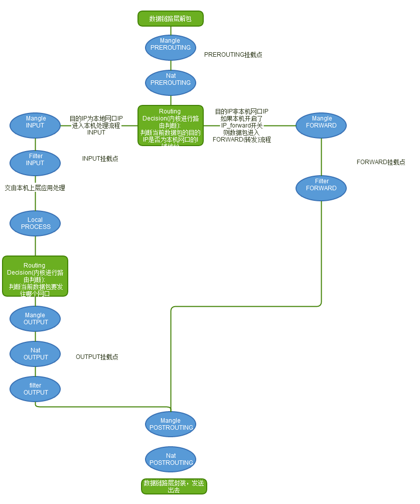
NF_IP_PRE_ROUTING:刚刚通过数据链路层解包进入网络层的数据包通过此钩子,它在路由之前处理
NF_IP_LOCAL_IN:经过路由查找后,送往本机(目的地址在本地)的包会通过此钩子
NF_IP_FORWARD:不是本地产生的并且目的地不是本地的包(即转发的包)会通过此钩子
NF_IP_LOCAL_OUT:所有本地生成的发往其他机器的包会通过该钩子
NF_IP_POST_ROUTING:在包就要离开本机之前会通过该钩子,它在路由之后处理

iptables
iptables通过表和链来组织数据包的过滤规则,每条规则都包括匹配和动作两部分。默认情况下,每张表包括一些默认链,用户也可以添加自定义的链,这些链都是顺序排列的。这些表和链包括:
raw表用于决定数据包是否被状态跟踪机制处理,内建PREROUTING和OUTPUT两个链;
filter表用于过滤,内建INPUT(目的地是本地的包)、FORWARD(不是本地产生的并且目的地不是本地)和OUTPUT(本地生成的包)等三个链;
nat表用于网络地址转换,内建PREROUTING(在包刚刚到达防火墙时改变它的目的地址)、INPUT、OUTPUT和POSTROUTING(要离开防火墙之前改变其源地址)等链;
mangle表用于对报文进行修改,内建PREROUTING、INPUT、FORWARD、OUTPUT和POSTROUTING等链;
security表用于根据安全策略处理数据包,内建INPUT、FORWARD和OUTPUT链。
| Tables↓/Chains→ | PREROUTING | INPUT | FORWARD | OUTPUT | POSTROUTING |
|---|---|---|---|---|---|
| (routing decision) | ✓ | ||||
| raw | ✓ | ✓ | |||
| (connection tracking enabled) | ✓ | ✓ | |||
| mangle | ✓ | ✓ | ✓ | ✓ | ✓ |
| nat (DNAT) | ✓ | ✓ | |||
| (routing decision) | ✓ | ✓ | |||
| filter | ✓ | ✓ | ✓ | ||
| security | ✓ | ✓ | ✓ | ||
| nat (SNAT) | ✓ | ✓ |
所有链默认都是没有任何规则的,用户可以按需要添加规则。每条规则都包括匹配和动作两部分:
匹配可以有多条,比如匹配端口、IP、数据包类型等。匹配还可以包括模块(如conntrack、recent等),实现更复杂的过滤;
动作只能有一个,通过-j指定,如ACCEPT、DROP、RETURN、SNAT、DNAT等。
这样,网络数据包通过iptables的过程为

其规律为:
1.当一个数据包进入网卡时,数据包首先进入PREROUTING链,在PREROUTING链中我们有机会修改数据包的DestIP(目的IP),然后内核的"路由模块"根据"数据包目的IP"以及"内核中的路由表" 判断是否需要转送出去(注意,这个时候数据包的DestIP有可能已经被我们修改过了);
2.如果数据包就是进入本机的(即数据包的目的IP是本机的网口IP),数据包就会沿着图向下移动,到达INPUT链。数据包到达INPUT链后,任何进程都会收到它;
3.本机上运行的程序也可以发送数据包,这些数据包经过OUTPUT链,然后到达POSTROTING链输出(注意,这个时候数据包的SrcIP有可能已经被我们修改过了);
4.如果数据包是要转发出去的(即目的IP地址不再当前子网中),且内核允许转发,数据包就会向右移动,经过FORWARD链,然后到达POSTROUTING链输出(选择对应子网的网口发送出去)。
1. 基本概念和术语
数据包过滤基础
在理解iptables之前,先了解数据包过滤的基本概念至关重要。数据包过滤指的是对网络通信中的数据包进行检查,并根据设定的规则决定是否允许该数据包通过。在Linux系统中,数据包过滤是由Netfilter实现的,而iptables是管理Netfilter的用户空间的工具。
iptables与Netfilter
Netfilter是内核级的框架,负责处理所有网络数据包的过滤和操作。iptables则作为其前端工具,用于定义和管理规则。
表(Tables)、链(Chains)和规则(Rules)
在iptables中,数据包的处理依赖于三个核心组件:
表(Tables):表是规则集合的逻辑分组,用于执行特定的功能。常见的表包括Filter、NAT、Mangle和Raw表。
链(Chains):链是规则的有序列表,每个表包含若干链。链可以是内置的(如INPUT、FORWARD、OUTPUT)或者用户自定义的。
规则(Rules):规则是链中的基本单元,用于指定如何处理数据包。每条规则包含条件和目标。
匹配(Matches)和目标(Targets)
匹配(Matches):匹配是规则中的条件部分,用于检查数据包的某些属性,例如源IP、目的IP、协议、端口等。
目标(Targets):目标是规则中的操作部分,用于定义匹配规则后要采取的操作,例如ACCEPT、DROP、REJECT等。
2. 安装与配置
安装iptables
大多数LInux发行版默认已经安装了iptables,可以通过以下命令确认是否安装:iptables -V
如果未安装,可以通过包管理器安装,如在基于Debian的系统中;apt-get install iptables
配置基本规则
iptables的基本规则配置可以通过命令行直接输入,也可以写入脚本文件。下面是一个简单的规则配置示例:
# 清除所有规则
iptables -F
# 允许本地回环接口的所有流量
iptables -A INPUT -i lo -j ACCEPT
# 允许已有的连接继续通信
iptables -A INPUT -m conntrack --ctstate ESTABLISHED,RELATED -j ACCEPT
# 允许从特定 IP 地址访问
iptables -A INPUT -s 192.168.1.100 -j ACCEPT
# 拒绝所有其他流量
iptables -A INPUT -j DROP
保持配置持久化
要使iptables的配置在重启后仍然有效,需要将其保存到配置文件中。在Ubuntu上,可以使用iptables-persistent:
apt-get install iptables-persistent
service netfilter-persistent save
3. 链与表的详细介绍
Filter表
Filter表是默认的表,用于数据包的过滤操作。它包含以下链:
INPUT链:处理进入系统的数据包。
FORWARD链:处理转发的数据包。
OUTPUT链:处理系统发出的数据包。
示例:
允许HTTP和HTTPS端口的入站流量:
iptables -A INPUT -p tcp --dport 80 -j ACCEPT
iptables -A INPUT -p tcp --dport 443 -j ACCEPT
NAT表
NAT表用于网络地址转换,包含以下链:
PREROUTING链:在数据包路由决定之前操作。
POSTROUTING链:在数据包离开路由器后操作。
OUTPUT链:用于本地主机生成的数据包的NAT操作。
示例:
配置端口转发(将外部8080端口映射到内部80端口):
iptables -t nat -A PREROUTING -p tcp --dport 8080 -j DNAT --to-destination 192.168.1.100:80
iptables -t nat -A POSTROUTING -p tcp -d 192.168.1.100 --dport 80 -j SNAT --to-source 203.0.113.1
Mangle表
Mangle表用于修改数据包的IP头部信息,常用于流量整形。包含以下链:
PREROUTING链:在数据包路由决定之前操作。
POSTROUTING链:在数据包离开路由器后操作。
INPUT链:用于进入本地的数据包。
FORWARD链:用于转发的数据包。
OUTPUT链:用于本地生成的数据包。
Raw表
Raw表主要用于排除特定数据包的连接跟踪。包含以下链:
PREROUTING链:在连接跟踪之前操作。
OUTPUT链:用于本地生成的数据包。
4. 基本规则设置与示例
简单的允许和拒绝规则
# 允许 SSH 访问
iptables -A INPUT -p tcp -dport 22 -j ACCEPT
# 拒绝所有其他流量
iptables -A INPUT -j DROP
基于IP地址的过滤
# 允许从特定 IP 地址的访问
iptables -A INPUT -s 192.168.1.100 -j ACCEPT
# 拒绝所有来自特定子网的流量
iptables -A INPUT -s 192.168.1.0/24 -j DROP
基于端口的过滤
# 允许HTTP和HTTPS流量
iptables -A INPUT -p tcp --dport 80 -j ACCEPT
iptables -A INPUT -p tcp --dport 443 -j ACCEPT
# 拒绝所有其他TCP流量
iptables -A INPUT -p tcp -j REJECT
状态追踪(Connection Tracking)
使用-m conntrack --ctstate选项可以基于数据包的连接状态进行过滤。
# 允许已有连接的数据包
iptables -A INPUT -m conntrack --ctstate ESTABLISHED,RELATED -j ACCEPT
# 拒绝新连接
iptables -A INPUT -m conntrack --ctstate NEW -j REJECT
5. 复杂规则与组合使用
多表、多链组合
# 使用NAT表进行端口转发
iptables -t nat -A PREROUTING -p tcp --dport 8080 -j DNAT --to-destination 192.168.1.100:80
# 在Filter表中设置规则来允许转发到内部服务器的数据包
iptables -A FORWARD -p tcp -d 192.168.1.100 --dport 80 -j ACCEPT
# 在NAT表的POSTROUTING链中设置源地址转换
iptables -A INPUT -p tcp -s 192.168.1.0/24 -d 203.0.113.1 --dport 1000:2000 -j ACCEPT
复杂匹配条件
可以结合多个条件来创建更复杂的匹配规则。例如,匹配特定的源IP、目的IP和端口范围的数据包:
# 匹配来自192.168.1.0/24子网,目的地址为203.0.113.1,目的端口在1000-2000之间的TCP数据包。
iptables -A INPUT -p tcp -s 192.168.1.0/24 -d 203.0.113.1 --dport 1000:2000 -j ACCEPT
自定义链与规则优化
当规则变得复杂时,可以创建自定义链来优化规则管理。自定义链可以帮助你将规则分类,并在特定条件下跳转到自定义链进行处理。
# 创建一个名为CUSTOM_CHAIN的自定义链
iptables -N CUSTOM_CHAIN
# 在INPUT链中添加规则,匹配特定流量后跳转到CUSTOM_CHAIN进行处理
iptables -A INPUT -p tcp --dport 8080 -j CUSTOM_CHAIN
# 在自定义链中定义具体的处理规则
iptables -A CUSTOM_CHAIN -s 192.168.1.100 -j ACCEPT
iptables -A CUSTOM_CHAIN -j DROP
6. 日志记录与调试
使用LOG目标记录数据包
iptables提供了一个LOG目标,用于将匹配的数据包信息记录到系统日志中。这在调试和监控网络活动时非常有用。
# 记录所有进入端口80的数据包
iptables -A INPUT -p tcp --dport 80 -j LOG --log-prefix "HTTP Traffic: "
# 记录所有来自特定IP的拒绝数据包
iptables -A INPUT -s 192.168.1.100 -j LOG --log-prefix "Rejected IP: "
iptables -A INPUT -s 192.168.1.100 -j DROP
日志记录的输出可以通过dmseg或系统日志文件查看,例如/var/log/syslog或/var/log/messages。
监控和调试iptables规则
为了调试和验证iptables规则,可以使用以下方法:
查看当前规则:使用iptables -L命令查看当前配置的规则,并使用-v选项查看更详细的信息,如数据包计数。
iptables -L -v
实时监控数据包流量:使用tcpdump或wireshark等工具,可以实时监控网络数据包流量,辅助调试iptables规则。
tcpdump -i eth0
使用conntrack工具:conntrack工具可以显示并管理Netfilter的连接跟踪状态,帮助理解复杂的状态追踪规则。
conntrack -L
7. 高级用法
使用iptables实现负载均衡
通过iptables的NAT表和DNAT目标,可以实现简单的负载均衡。例如,将流量均衡地分发到多个内部服务器:
# 将进入端口80的流量分发到两个内部服务器
iptables -t nat -A PREROUTING -p tcp --dport 80 -m statistic --mode nth --every 2 --packet 0 -j DNAT --to-destination 192.168.1.100:80
iptables -t nat -A PREROUTING -p tcp --dport 80 -j DNAT --to-destination 192.168.1.101:80
端口转发和网络地址转换(NAT)
端口转发(Port Forwarding)是iptables的常见用途之一,尤其是在需要将外部流量引导到内部网络中的特定服务器时。
# 将外部8080端口的流量转发到内部80端口
iptables -t nat -A PREROUTING -p tcp --dport 8080 -j DNAT --to-destination 192.168.1.100:80
# 将转发的流量的源地址改为网关的IP地址
iptables -t nat -A POSTROUTING -p tcp -d 192.168.1.100 --dport 80 -j SNAT --to-source 203.0.113.1
透明代理
这是一种可以拦截并处理网络流量的计数。通过iptables,可以将所有流量重定向到代理服务器,例如Squid:
# 将所有HTTP流量重定向到代理服务器的3128端口
iptables -t nat -A PREROUTING -p tcp --dport 80 -j REDIRECT --to-port 3128
防止IP欺骗和DoS攻击
iptables可以用于防御常见的网络攻击,如IP欺骗和DoS攻击。以下是一些常见的防护规则:
# 防止IP欺骗,拒绝源地址为本地网络的外部流量
iptables -A INPUT -s 192.168.1.0/24 -i eth0 -j DROP
# 防止SYN洪水攻击,限制每秒的SYN请求数量
iptables -A INPUT -p tcp --syn -m limit --limit 1/s -j ACCEPT
# 防止ping洪水攻击,限制每秒的ICMP请求数量
iptables -A INPUT -p icmp --icmp-type echo-request -m limit --limit 1/s -j ACCEPT
配置QoS和流量整形
通过iptables和tc(流量控制)工具,管理员可以配置QoS(服务质量)和流量整形。以下是一个简单的示例:
# 在mangle表中标记流量
iptables -t mangle -A POSTROUTING -p tcp --dport 80 -j MARK --set-mark 1
# 使用tc为标记为1的流量设置带宽限制
tc qdisc add dev eth0 root hadnle 1: htb default 12
tc class add dev eth0 parent 1:1 classid 1:12 htb rate 1mbit ceil 1mbit
tc filter add dev eth0 protocol ip parent 1:0 prio 1 handle 1 fw flowid 1:12
8. Iptables的替代与未来:nftables
随着iptables的发展,Linux社区引入了一个新的工具nfttables,它被设计为iptables的替代品,提供更高的灵活性和效率。nftables是一个结合了iptables、ip6tables、arptables和ebtables功能的单一工具,旨在简化网络过滤和NAT操作。nftables使用了一种新的规则集合表示法,支持更复杂的匹配和目标。
两者的区别
nftables的设计显著减少了规则的冗余,支持更高效的数据结构,如哈希表和集合。以下是iptables和nftables的几个关键区别:
语法简洁:nftables的语法更加简洁直观,允许在一条规则中处理多个协议。
性能优化:nftables使用内核空间中的元编程语言,显著提高了规则处理性能。
单一工具:nftables通过一个工具管理所有协议,而iptables需要多个工具(如ip6tables、arptables等)。
从iptables迁移到nftables
从iptables迁移到nftables相对简单。以下是一个示例:展示了如何将简单的iptables规则转换为nftables规则:
# iptables规则
iptables -A INPUT -p tcp --dport 80 -j ACCEPT
# nftables规则
nft add rule ip filter input tcp dport 80 accept
可以使用iptables-translate工具来自动转换现有的iptables规则:
iptables-translate -A INPUT -p tcp --dport 80 -j ACCEPT
nftables高级功能
Nftables不仅保留了iptables的所有功能,还引入了许多新特性,使其成为更强大和灵活的工具。以下是一些高级用法示例:
使用集合(Sets)
nftables支持集合,这允许在规则中一次性匹配多个值,从而大大简化配置。例如,如果你想允许多个IP地址访问服务器,可以使用集合来定义规则:
# 定义一个集合,并允许集合中的IP地址访问服务器
nft add set ip filter allowed_ips { type ipv4_addr\; flags interval\; }
nft add element ip filter allowed_ips { 192.168.1.100,192.168.1.101 }
nft add rule ip filter input ip saddr @allowed_ips accept
计数器(Counters)
nftables提供了内置的计数器功能,可以记录匹配到规则的数据包数量和字节数。这个功能非常有助于流量分析和调试:
# 添加一个规则,并启用计数器
nft add rule ip filter input tcp dport 22 counter accept
# 查看计数器
nft list ruleset
映射(Maps)
nftables支持映射,这是一种将一组值映射到另一组值的结构。在NAT或QoS配置中,映射非常有用。例如,可以将一组端口映射到不同的内部IP地址:
# 定义一个映射,将外部端口映射到内部IP
nft add map ip nat dnat_map { type inet_service : ipv4_addr\; }
nft add element ip nat dnat_map { 8080 : 192.168.1.100, 9090 : 192.168.1.101 }
nft add rule ip nat prerouting tcp dport vmap @dnat_map dnat to destination
使用元数据(Meta Information)
Nftables支持基于元数据(如接口、数据包大小等)的匹配规则,这在配置复杂的防火墙策略时非常实用。例如,允许从特定接口进入的数据包:
# 匹配从eth0接口进入的流量
nft add rule ip filter input iifname "eth0" accept
9. 实际应用与场景
iptables和nftables的实际应用非常广泛,几乎涵盖了所有网络管理和安全防护的场景。下面通过几个案例来说明它们的应用。
企业级防火墙配置案例
在企业环境中,防火墙不仅需要顾虑流量,还需要进行复杂的NAT、VPN、负载均衡、日志记录等操作。以下是一个简化的企业防火墙配置示例:
# 清空旧的规则
iptables -F
iptables -t nat -F
iptables -t mangle -F
# 允许本地网络中的流量
iptables -A INPUT -i lo -j ACCEPT
iptables -A OUTPUT -o lo -j ACCEPT
# 允许本地网络之间的流量(假设内网为192.168.1.0/24)
iptables -A FORWARD -s 192.168.1.0/24 -d 192.168.1.0/24 -j ACCEPT
# 允许员工访问互联网
iptables -A FORWARD -s 192.168.1.0/24 -o eht0 -j ACCEPT
# 实现SNAT,使内部网络的IP地址转换为防火墙的公网IP
iptables -t nat -A POSTROUTING -s 192.168.1.0/24 -o eth0 -j MASQUERADE
# 配置DNAT,允许外部访问内部web服务器
iptables -t nat -A PREROUTING -p tcp --dport 80 -j DNAT --to-destination 192.168.1.100:80
# 配置QoS,对流量进行优先级控制
iptables -t mangle -A POSTROUTING -p tcp --dport 22 -j TOS --set-tos Minimize-Delay
# 日志记录所有其他流量
iptables -A INPUT -j LOG --log-prefix "DROP INPUT: "
iptables -A INPUT -j DROP
家用路由器防火墙配置
在家庭环境中,防火墙主要用于保护家庭网络,防止外部威胁和管理设备之间的通信。以下是一个家庭路由器的防火墙配置示例:
# 清除旧规则
iptables -F
iptables -t nat -F
# 允许本地网络中的所有流量
iptables -A INPUT -i lo -j ACCEPT
iptables -A INPUT -s 192.168.0.0/24 -j ACCEPT
iptables -A FORWARD -s 192.168.0.0/24 -j ACCEPT
# 允许DNS和DHCP请求
iptables -A INPUT -p udp --sport 53 -j ACCEPT
iptables -A INPUT -p udp --dport 67:68 --sport 67:68 -j ACCEPT
# 拒绝所有来自互联网的流量,除非是响应内部请求
iptables -A INPUT -m conntrack --ctstate ESTABLISHED,RELATED -j ACCEPT
iptables -A INPUT -j DROP
# 配置端口转发(假设内部有一台web服务器)
iptables -t nat -A PREROUTING -p tcp --dport 8080 -j DNAT --to-destination 192.168.0.100:80
iptables -A FORWARD -p tcp -d 192.168.0.100 --dport 80 -j ACCEPT
云服务器防火墙策略
在云环境中,防火墙策略的配置既需要防御外部攻击,又要确保必要的服务对外开放。以下是一个云服务器的防火墙配置示例:
# 清除旧规则
iptables -F
iptables -X
# 允许SSH访问
iptables -A INPUT -p tcp --dport 22 -j ACCEPT
# 允许HTTP/HTTPS访问
iptables -A INPUT -p tcp --dport 80 -j ACCEPT
iptables -A INPUT -p tcp --dport 443 -j ACCEPT
# 防止SYN洪水攻击
iptables -A INPUT -p tcp --syn -m limit --limit 1/s -j ACCEPT
# 防止Ping洪水攻击
iptables -A INPUT -p icmp --icmp-type echo-request -m limit --limit 1/s -j ACCEPT
# 允许已经建立的连接继续通信
iptables -A INPUT -m conntrack --ctstate ESTABLISHED,RELATED -j ACCEPT
# 拒绝所有其他流量
iptables -A INPUT -j DROP
10. Iptables的最佳实践和注意事项
在实际使用中,iptables和nftables的配置可能会非常复杂,因此遵循一些最佳实践和注意事项时必要的,以确保防火墙配置的安全性和有效性。
规则顺序的重要性
在iptables中,规则的顺序是至关重要的。数据包会按顺序与规则进行匹配,直到匹配到某一规则时,才会执行相应的动作。因此,确保最重要的规则优先被检查是至关重要的。
# 如果把允许SSH的规则放在最后,可能会导致SSH连接被意外拒绝
iptables -A INPUT -j DROP
iptables -A INPUT -p tcp --dport 22 -j ACCEPT # 这条规则不会生效
定期审核和更新规则
防火墙规则不是一成不变的。随着网络环境的变化,防火墙规则需要定期审核和更新,以适应新的需求和威胁。
# 定期查看和清理不再需要的规则
iptables -L -v
iptables -D INPUT [规则编号]
配置持久化
在大多数Linux系统中,iptables的规则在重启后会丢失。为确保规则的持久化,可以将其保存到一个配置文件中,或使用适当的工具,如iptables-persistent:
# 保存规则到文件
iptables-save > /etc/iptables/rules.v4
# 载入规则
iptables-restore < /etc/iptables/rules.v4
备份配置
在对iptables进行重大更改之前,建议备份当前的配置。这可以帮助在出现问题时快速恢复:
# 备份当前配置
iptables-save > /root/iptables-backup-$(date +%F).v4
# 恢复配置
iptables-restore < /root/iptables-backup-YYYY-MM-DD.v4
小心使用DROP和REJECT规则
在iptables中,DROP和REJECT是两种常见的操作。虽然它们都用于拒绝数据包,但其行为有着关键的差异:
DROP:直接丢弃数据包,不发送任何回应给源主机。这种方式能隐藏系统的存在,但可能导致源主机反复尝试重新发送数据,浪费宽带和资源。
REJECT:主动拒绝数据包并发送一个响应包给源主机,告知其请求被拒绝。通常用于拒绝内网或可信网络中的数据包,以便源主机能立刻停止尝试。
在配置时,选择适当的策略尤为重要。对于外部网络的流量,通常使用DROP以避免暴露系统信息;对于内网或可信网络中的流量,REJECT能提供更友好的反馈。
使用conntrack模块进行状态追踪
conntrack是iptables中的一个重要模块,用于跟踪连接的状态。这有助于创建更加智能和高效的防火墙规则,尤其是在允许或拒绝已有连接的后续数据包时。其支持以下状态:
NEW:初始连接请求的数据包。
ESTABLISHED:已经建立的连接。
RELATED:与已建立连接相关的流量。
INVALID:无法识别或错误的数据包。
通过结合这些状态,可以大大简化防火墙规则,同时提高网络安全性:
# 允许已建立和相关的连接通过
iptables -A INPUT -m conntrack --ctstate ESTABLISHED,RELATED -j ACCEPT
# 拒绝无效连接
iptables -A INPUT -m conntrack --ctstat INVALID -j DROP
限制规则匹配的速率
为了防止DoS(拒绝服务)攻击,可以使用iptables的limit模块限制规则的匹配速率。例如,限制每秒处理的ICMP请求数量:
# 每秒只允许1个ICMP请求通过
iptables -A INPUT -p icmp --icmp-type echo-request -m limit --limit 1/s -j ACCEPT
这种速率限制策略有助于防止特定类型的攻击,例如SYN洪水攻击或Ping洪水攻击。
使用iptables管理流量优先级
通过iptables的mangle表,可以标记数据包以用于QoS(服务质量)和流量整形。例如,可以优先处理SSH流量,以确保远程管理的响应速度:
# 标记 SSH 流量
iptables -t mangle -A OUTPUT -p tcp --dport 22 -j MARK --set-mark 1
# 使用tc配置流量控制,根据标记优先处理SSH流量
tc qdisc add dev eth0 root handle 1: htb default 12
tc class add dev eth0 parent 1:1 classid 1:12 htb rate 1mbit ceil 10mbit
tc filter add dev eth0 protocol ip parent 1:10 prio 1 handle 1 fw flowid 1:12
动态调整和脚本化管理
在复杂的网络环境中,防火墙规则可能需要根据网络条件动态调整。可以编写脚本来自动管理iptables规则,基于特定事件或条件自动修改防火墙配置。例如,定期检测网络连接并调整规则:
#!/bin/bash
# 检测是否能访问Google
if ping -c 1 google.com &> /dev/null
then
# 如果可以访问,允许HTTP和HTTPS流量
iptables -A INPUT -p tcp --dport 80 -j ACCEPT
iptables -A INPUT -p tcp --dport 443 -j ACCEPT
else
# 如果无法访问,阻止所有HTTP和HTTPS流量
iptables -A INPUT -p tcp --dport 80 -j DROP
iptables -A INPUT -p tcp --dport 443 -j DROP
fi
定期审计和日志管理
为了确保防火墙的有效性和安全性,定期审计和日志管理是必不可少的。可以使用以下方法定期检查iptables规则,并分析日志记录的安全事件。
定期备份:使用iptables-save定期备份当前的规则,以防止意外丢失或错误配置。
日志分析:分析iptables日志,检测异常访问模式和潜在攻击。可以使用grep等工具提取特定的日志信息。
# 提取所有被拒绝的数据包日志
grep "DROP" /var/log/syslog
结合SIEM工具:将iptables日志集成到SIEM(安全信息与事件管理)系统中,进行更深入的分析和实时报警。
11. 安全性和性能优化
在配置和使用iptables时,既要确保网络的安全性,也要优化其性能,避免不必要的资源消耗。以下是一些安全性和性能优化的建议:
优化规则集
随着时间的推移,iptables规则可能会变得庞大而复杂,导致性能下降。通过以下措施,可以优化规则集:
合并规则:尽量合并可以共享的条件,减少规则数量。
简化条件:使用更广泛的匹配条件来取代多个细粒度条件的规则。
使用自定义链:通过自定义链来组织规则,将频繁匹配的规则放在链的前面,减少不必要的匹配检查。
# 将频繁匹配的规则放在链的前面
iptables -A INPUT -p tcp --dport 80 -j ACCEPT
iptables -A INPUT -p tcp --dport 22 -j ACCEPT
# 合并规则
iptables -A INPUT -p tcp -m multiport --dport 80,22 -j ACCEPT
减少日志记录的负载
日志记录对系统性能有一定的影响,特别是在高流量的环境中。因此,应该合理配置日志记录,避免记录大量无关紧要的事件。
限制日志频率:使用limit模块限制日志记录的频率,防止日志被泛滥的攻击流量填满。
# 每秒最多记录5个日志条目
iptables -A INPUT -p tcp --dport 22 -j LOG --log-prefix "SSH attempt: " --log-level 4 -m limit --limit 5/minute
定向日志:将特定类型的日志发送到不同的文件或服务,以便更好地管理和分析。
资源控制和限制
通过iptables配置,可以对不同类型的流量设置资源控制和限制,以防止单一用户或服务占用过多资源:
限速:限制每个IP地址或每种服务的带宽使用量,防止带宽滥用。
# 限制每个IP地址的SSH连接速率
iptables -A INPUT -p tcp --dport 22 -m connlimit --connlimit-above 2 -j REJECT --reject-with tcp-reset
连接数量控制:限制每个IP地址的并发连接数量,以防止DoS攻击或资源滥用。
# 每个IP地址最多允许10个并发连接
iptables -A INPUT -p tcp --syn --dport 80 -m connlimit --connlimit-above 10 -j REJECT --reject-with tcp-reset
充分利用硬件加速
一些高级的网络设备和服务器支持硬件加速,尤其是在处理高流量的情况下。利用硬件的加速功能,可以显著提高iptabels的性能。
启用硬件加速:检查网络接口卡(NIC)是否支持硬件加速功能,并确保这些功能已启用。
调整内核参数:根据网络流量的需求,调整Linux内核中的网络栈参数,以优化数据包处理性能。
12. Iptables与容器化环境中的应用
随着容器化技术的兴起,iptables在容器环境中的应用也变得越来越重要。Docker和Kubernetes等容器编排工具广泛使用iptables来管理容器之间的网络通信。
Docker与iptables
Docker默认使用iptables来管理容器的网络通信。在创建和运行容器时,Docker会自动配置iptables规则,以确保容器之间以及容器与外部世界之间的通信安全。
Docker的iptables配置
当Docker容器启动时,Docker Daemon会自动创建一组iptables规则。这些规则通常包括以下内容:
NAT规则:Docker使用NAT将容器内部的私有IP地址映射到主机的公共IP地址。这允许容器通过主机的网络接口访问外部网络。
# 典型的NAT规则示例
iptables -t nat -A POSTROUTING -s 172.17.0.0/16 ! -o docker0 -i MASQUERADE
FORWARD链规则:允许或拒绝容器间通信。默认情况下,Docker允许容器之间的通信,但可以通过配置iptables规则来限制。
# 允许容器之间的通信
iptables -A FORWARD -i docker0 -o docker0 -j ACCEPT
INPUT链规则:允许外部流量访问容器中的服务。例如,当你在Docker中运行一个Web服务器并将端口映射到主机时,Docker会创建一条规则来允许流量访问该端口。
# 允许访问映射到主机的容器端口
iptables -A INPUT -p tcp --dport 8080 -j ACCEPT
自定义Docker iptables规则
虽然Docker自动生成的iptables规则通常已经足够,但在某些情况下,可能需要自定义这些规则以满足特定需求。例如,限制某些容器之间的通信或调整NAT行为。
以下是一个自定义Docker网络规则的示例:
# 禁止容器之间的通信
iptables -I FORWARD -i docker0 -o docker0 -j DROP
# 允许主机访问特定容器
iptables -A INPUT -p tcp -d 172.17.0.2 --dport 80 -j ACCEPT
# 自定义NAT行为,使用特定的源IP地址
iptables -t nat -A POSTROUTING -s 172.17.0.0/16 -o eth0 -j SNAT --to-source 203.0.113.1
Kubernetes与iptables
Kubernetes作为容器编排平台,广泛使用iptables来管理集群内的网络通信。Kubernetes的网络模型要求每个Pod拥有一个唯一的IP地址,并且所有Pod在集群内可以直接相互通信。为实现这一目标,Kubernetes使用iptables规则来路由和过滤流量。
Kubernetes的iptables配置
Kubernetes通过kube-proxy组件管理iptables规则,以支持以下功能:
Service IP和负载均衡:Kubernetes使用iptables实现虚拟IP(VIP)和负载均衡功能。每个Kubernetes Service都有一个虚拟IP地址,流量会被iptables转发到相关的pod。
# Service IP的 DNAT 规则
iptables -t nat -A KUBE-SERVICES -d 10.96.0.1/32 -p tcp -m comment --comment "default/kubernetes:https" -j KUBE-MARK-MASQ
iptables -t nat -A KUBE-SERVICES -d 10.96.0.1/32 -p tcp -m comment --comment "default/kubernetes:https" -m tcp --dport 443 -j KUBE-SVC-NPX46M4QKDKKURN6
ClusterIP和NodePort:iptables规则将ClusterIP映射到相应的Pod IP地址,并处理NodePort流量的转发。
# NodePort的DNAT规则
iptables -t nat -A KUBE-NODEPORTS -p tcp -m comment --comment "default/my-service:" -m tcp --dport 30001 -j KUBE-MARK-MASQ
iptables -t nat -A KUBE-NODEPORTS -p tcp -m comment --comment "default/my-service:" -m tcp --dport 30001 -j KUBE-SVC-X32SW6ZJY7HIJZHB
网络策略:Kubernetes使用iptables实现基于Pod的网络策略(Network Policies),从而控制Pod之间以及Pod与外部网络之间的流量。
自定义Kubernetes iptables规则
尽管Kubernetes自动管理大部分iptables规则,有时可能需要手动调整或添加规则。例如,可能希望为特定的服务或Pod设置更严格的访问控制或负载均衡策略。自定义Kubernetes iptables规则的一个典型例子是增强服务的安全性,例如限制某些IP地址访问服务:
# 限制特定IP地址访问Kubernetes服务
iptables -I KUBE-SERVICES -s 192.168.1.100 -p tcp --dport 443 -j REJECT
或者可以添加额外的NAT规则,以实现复杂的流量控制:
# 针对特定Pod添加自定义的SNAT规则
iptables -t nat -A POSTROUTING -s 10.244.0.0/16 -o eth0 -j SNAT --to-source 203.0.113.2
13. 故障排查和调试技巧
尽管iptables是一个强大且灵活的工具,配置错误或复杂的规则可能导致网络故障。下面是一些常用的故障排查和调试技巧,帮助识别并解决iptables相关的问题。
查看当前的iptables规则
当你怀疑iptables规则配置有问题时,第一步是查看当前的规则集:
# 查看所有链的规则
iptables -L -v -n
# 查看nat表的规则
iptables -t nat -L -v -n
# 查看特定链的规则
iptables -L INPUT -v -n
使用iptables-save和iptables-restore
iptables-save和iptables-restore命令可以帮助保存和恢复iptables规则集。这对调试和备份当前配置非常有用:
# 保存当前的iptables规则
iptables-save > /root/iptables-backup.v4
# 恢复之前保存的规则
iptables-restore < /root/iptables-backup.v4
使用LOG规则进行调试
添加LOG规则可以帮助你记录匹配到的流量,从而分析网络问题。例如,记录所有被拒绝的流量:
# 在INPUT链中添加日志记录规则
iptables -A INPUT -j LOG --log-prefix "IPTables-Dropped: " --log-level 4
# 分析日志文件中的记录
grep IPTables-Dropped /var/log/syslog
使用conntrack工具
conntrack工具可以显示当前的连接跟踪表,有助于调试与连接状态相关的问题。
# 查看当前的服务连接跟踪条目
conntrack -L
# 清除所有连接跟踪条目(谨慎使用)
conntrack -F
逐步禁用规则进行排查
当面对复杂的规则集时,可以逐步禁用或删除规则来排查问题的根源。通过以下步骤逐步隔离问题:
保存当前配置:在做任何更改之前,先保存当前的iptables配置。
禁用怀疑有问题的规则:可以使用iptables -D命令逐步禁用规则。
测试网络行为:逐步禁用规则后,测试网络是否恢复正常。
恢复配置:如果发现问题,恢复原始配置并重新审视规则。
监控网络流量
使用流量监控工具(如tcpdump或wireshark)配合iptables的日志记录功能,可以深入分析网络通信,找出异常行为或未预期的流量:
# 捕获指定接口的网络流量
tcpdump -i eth0
# 捕获特定端口的流量
tcpdump -i eht0 port 80
14. Iptables的未来与替代品
随着Linux内核和网络技术的发展,iptables作为经典的防火墙管理工具,尽管依然强大,但也面临一些局限性。近年来,nftables作为iptables的替代者被引入,并逐渐成为新的标准。
iptables与nftables的对比
nftables是Linux内核从3.13版本开始引入的一种新的包过滤框架,旨在取代iptables、ip6tables、arptables和ebtables。相比iptables,nftables提供了更高效、更灵活的包过滤和网络地址转换机制。以下是两者的主要区别:
1.体系结构:
iptables:基于多个表(filter、nat、mangle等)和链(INPUT、OUTPUT、FORWARD等)来管理数据包的过滤和处理。每条规则都是独立的,在不同表和链之间共享数据比较困难。
nftables:使用单一的框架统一管理IPv4、IPv6、ARP和桥接数据包。nftables提供更灵活的规则语法,允许用户在同一条规则中处理多种协议类型和条件。
2.性能:
iptables:在处理大量规则时,性能会有所下降,因为每条规则都是逐个匹配的。规则数量越多,处理开销越大。
nftables:使用位掩码和哈希表等高级数据结构来提高匹配效率,尤其是在处理大规模规则集时,nftables的性能更优越。
3.配置和管理:
iptables:配置较为繁琐,复杂的规则集往往需要多个命令和脚本来管理。此外,规则之间的相互依赖性较高,容易导致错误配置。
nftables:提供了更简洁和易读的配置语法,支持通过单一命令行管理多个规则。nftables的配置文件更加直观,便于维护和调试。
4.扩展性和未来发展:
iptables:由于其历史悠久,已经成为许多系统和应用程序的核心组件。但它的扩展能力有限,尤其是在面对新的网络协议和需求时。
nftables:作为新一代的包过滤框架,nftables具有更好的扩展性,支持动态更新规则集,并能够处理更多复杂的网络场景。
nftables的基础用法
如果打算从iptables迁移到nftables,首先需要了解nftables的基础用法。以下是一些基本操作示例:
安装nftables:
在大多数现代Linux发行版中,nftables通常已经包含在默认安装包中。如果没有安装,可以通过以下命令进行安装:
# 在基于Debian的系统上安装nftables
apt-get install nftables
# 在基于RHEL的系统上安装nftables
yum install nftables
基本命令:
列出规则:类似于iptables -L,可以使用nft list ruleset查看所有已加载的规则集。
nft list ruleset
添加规则:nftables使用add命令添加规则。例如,添加一条规则允许SSH流量。
nft add rule filter input tcp dport 22 accept
删除规则:可以使用delete命令删除特定规则:
nft delete rule inet filter input tcp dport 22 accept
保存规则集:类似于iptables-save,可以将nftables的规则集保存到文件中:
nft list ruleset > /etc/nftables.conf
加载规则集:加载已保存的规则集:
nft -f /etc/nftables.conf
配置示例:
下面是一个简答的nftables配置示例,展示如何使用nftables设置一个基本的防火墙:
table inet filter {
chain input {
type filter hook input priority 0;policy drop;
# 允许本地回环接口
iif "lo" accept
# 允许已建立的连接
ct state established,related accept
# 允许ICMP ping
ip protocol imcp accept
# 允许ssh流量
tcp input ssh accept
}
}
这个配置定义了一个filter表,并在input链中应用了一些常见的防火墙规则。它包括允许本地流量、允许已建立的连接、接受ICMP流量(用于ping)以及允许SSH连接。
迁移到nftables
迁移到nftables的过程涉及到将现有的iptables规则转化为nftables规则。虽然nftables提供了更强大的功能和更好的性能,但迁移需要仔细规划和测试。
1.自动迁移工具:iptables提供了一个工具iptables-translate,可以将现有的iptables规则转换为nftables格式。这是迁移的第一步:
# 转换iptables规则到nftables
iptables-translate -A INPUT -p tcp --dport 22 -j ACCEPT
输出结果通常是nftables规则,可以直接应用。
2.测试和验证:在完成规则转换后,务必在测试环境中验证新规则的行为,确保其与原有的iptables规则一致。
3.逐步迁移:考虑采用逐步迁移策略,而不是一次性切换。可以在部分链上使用nftables,同时保留iptables,以确保服务的连续性。
15. 总结
通过本文对 iptables 的深入探讨和分析,涵盖了从基础概念到高级用法的方方面面,并逐步介绍了如何在现代网络环境中有效地应用和管理 iptables。同时也探讨了其替代品 nftables,展示了其在性能和灵活性上的优势。尽管 iptables 作为传统的防火墙工具在 Linux 网络管理中仍然占有重要地位,但随着网络需求的不断发展,理解并掌握 nftables 等新工具也是未来网络管理员必须面对的挑战。
无论是管理小型私有网络,还是处理大规模企业级网络,iptables 和 nftables 都能为你提供强大的工具集,使你能够灵活地定义和控制网络流量,从而提高网络的安全性和稳定性。通过本文提供的示例和最佳实践,应该能够更好地理解如何使用这些工具构建和维护一个高效且安全的网络环境。同时,面对新兴技术和工具时,也要保持开放的态度,随时准备学习和适应新变化,从而更好地应对未来的网络挑战。其相关示例可再做一次回顾:
iptables示例
查看规则列表
iptables -nvL
允许22端口
iptables -A INPUT -p tcp --dport 22 -j ACCEPT
允许来自192.168.0.4的包
iptables -A INPUT -s 192.168.0.4 -j ACCEPT
允许现有连接或与现有连接关联的包
iptables -A INPUT -m state --state ESTABLISHED,RELATED -j ACCEPT
禁止ping包
iptables -A INPUT -p icmp --icmp-type echo-request -j DROP
禁止所有其他包
iptables -P INPUT DROP
iptables -P FORWARD DROP
MASQUERADE
iptables -t nat -I POSTROUTING -s 10.0.0.30/32 -j MASQUERADE
NAT
iptables -I FORWARD -m state --state RELATED,ESTABLISHED -j ACCEPT
iptables -I INPUT -m state --state RELATED,ESTABLISHED -j ACCEPT
iptables -t nat -I OUTPUT -d 55.55.55.55/32 -j DNAT --to-destination 10.0.0.30
iptables -t nat -I PREROUTING -d 55.55.55.55/32 -j DNAT --to-destination 10.0.0.30
iptables -t nat -I POSTROUTING -s 10.0.0.30/32 -j SNAT --to-source 55.55.55.55
端口映射
iptables -t nat -I OUTPUT -d 55.55.55.55/32 -p tcp -m tcp --dport 80 -j DNAT --to-destination 10.10.10.3:80
iptables -t nat -I POSTROUTING -m conntrack ! --ctstate DNAT -j ACCEPT
iptables -t nat -I PREROUTING -d 55.55.55.55/32 -p tcp -m tcp --dport 80 -j DNAT --to-destination 10.10.10.3:80
重置所有规则
iptables -F
iptables -t nat -F
iptables -t mangle -F
iptables -X
nftables示例
nftables是从内核 3.13 版本引入的新的数据包过滤框架,旨在替代现用的 iptables 框架。nftables引入了一个新的命令行工具nft,取代了之前的iptables、ip6iptables、ebtables等各种工具。
跟iptables相比,nftables带来了一系列的好处:
更易用易理解的语法
表和链是完全可配置的
匹配和目标之间不再有区别
在一个规则中可以定义多个动作
每个链和规则都没有内建的计数器
更好的动态规则集更新支持
简化IPv4/IPv6双栈管理
支持set/map等
支持级连(需要内核4.1+)
跟iptables类似,nftables也是使用表和链来管理规则。其中,表包括ip、arp、ip6、bridge、inet和netdev等6个类型。下面是一些简单的例子。
# 新建一个ip类型的表
nft add table ip foo
# 列出所有表
nft list tables
# 删除表
nft delete table ip foo
# 添加链
nft add table ip filter
nft add chain ip filter input { type filter hook input priority 0 \; }
nft add chain ip filter output { type filter hook output priority 0 \; }
# 添加规则
nft add rule filter output ip daddr 8.8.8.8 counter
nft add rule filter output tcp dport ssh counter
nft insert rule filter output ip daddr 192.168.1.1 counter
# 列出规则
nft list table filter
# 删除规则
nft list table filter -a # 查询handle是多少
nft delete rule filter output handle 5
# 删除链中所有规则
nft delete rule filter output
# 删除表中所有规则
nft flush table filter